본문 바로가기
막블로그
블로그 내 검색
검색
관리
글쓰기
로그인
로그아웃
메뉴
홈
태그
미디어로그
위치로그
방명록
Programming/Vue
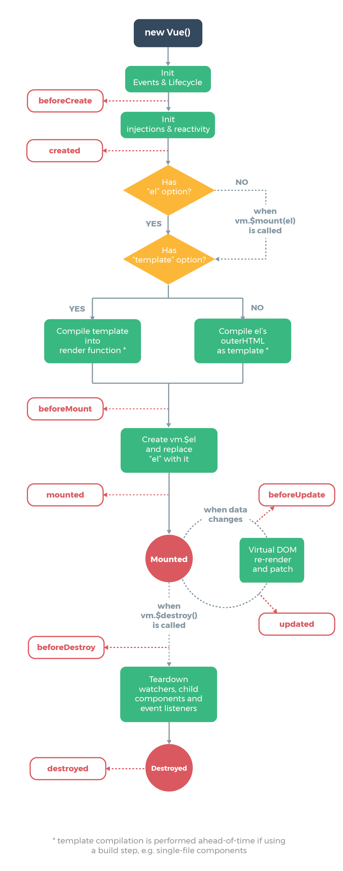
라이프사이클 다이어그램
by 막이
2021. 4. 14.
공유하기
게시글 관리
막블로그
저작자표시
(새창열림)
티스토리툴바